硫酸锌厂家
首 页 > 新闻中心 > 公司新闻

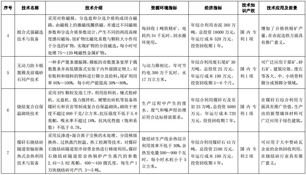
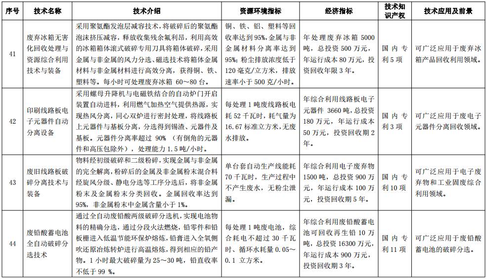
工信部发布《工业资源综合利用先进适用技术装备目录》,公司在第17项。

2017-10-13 10:50:23

   为贯彻落实《中国制造2025》,加快工业资源综合利用先进适用技术装备的推广应用,提高资源利用效率,推进工业绿色发展,现予公告。

 

 

工业和信息化部

2017年10月10日

工信部发布《国家工业资源综合利用先进适用技术装备目录》,公司在第17项。

工信部发布《国家工业资源综合利用先进适用技术装备目录》,公司在第17项。

工信部发布《国家工业资源综合利用先进适用技术装备目录》,公司在第17项。

工信部发布《国家工业资源综合利用先进适用技术装备目录》,公司在第17项。

工信部发布《国家工业资源综合利用先进适用技术装备目录》,公司在第17项。

工信部发布《国家工业资源综合利用先进适用技术装备目录》,公司在第17项。

七水硫酸锌公司

七水硫酸锌公司

七水硫酸锌公司

七水硫酸锌公司

七水硫酸锌公司

七水硫酸锌公司

七水硫酸锌公司

七水硫酸锌公司

七水硫酸锌公司

七水硫酸锌公司

七水硫酸锌公司

七水硫酸锌公司


标签

最近浏览:


Copyright © 唐山鹤兴废料综合利用科技有限公司 备案号:冀ICP备17015265号-1
主要从事于硫酸锌厂家,七水硫酸锌,一水硫酸锌

技术支持: 网站用.png

技术支持:

祥云平台